Product Summary
The TOP414GN is a Three-terminal DC to DC PWM Switch. It is well suited for Telecom, Cablecom and other DC to DC converter applications up to 21W of output power.
Parametrics
Absolute maximum ratings: (1)DRAIN Voltage:-0.3V to 350V; (2)CONTROL Voltage:- 0.3V to 9V; (3)Storage Temperature:-65℃ to 150℃; (4)Operating Junction Temperature:-40℃ to 150℃; (5)Lead Temperature:260℃.
Features
Features: (1)Up to 15 fewer components - cuts cost, increases reliability; (2)Allows for a smaller and lighter solution under 12 mm height, all surface mount components; (3)Built-in start-up and current limit reduce DC losses; (4)Low capacitance MOSFET cuts switching losses; (5)CMOS controller/gate driver consumes only 7 mW; (6)70% maximum duty cycle minimizes conduction losses; (7)Implements Buck, Boost, Flyback or Forward topology; (8)Easily interfaces with both opto and primary feedback; (9)Supports continuous or discontinuous mode of operation; (10)Specified for operation down to 16 V DC input.
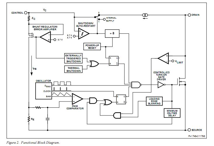
Diagrams

| Image | Part No | Mfg | Description | ![]() |
Pricing (USD) |
Quantity | ||||
|---|---|---|---|---|---|---|---|---|---|---|
![]() |
![]() TOP414GN |
![]() Power Integrations |
![]() AC/DC Switching Converters 12 W 48 VDC |
![]() Data Sheet |
![]() Negotiable |
|
||||
![]() |
![]() TOP414GN-TL |
![]() Power Integrations |
![]() AC/DC Switching Converters 12 W 48 VDC |
![]() Data Sheet |
![]() Negotiable |
|
||||
(Hong Kong)









