Product Summary
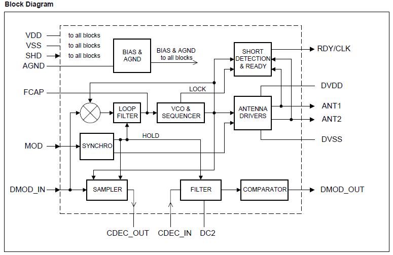
The EM4095 is a Read/Write analog front end for 125kHz RFID Basestation. The EM4095 chip is a CMOS integrated transceiver circuit intended for use in an RFID basestation.
Parametrics
Absolute maximum ratings: (1)Storage temperature: -55 to +150℃; (2)Maximum voltage at VDD: VSS+6V; (3)Minimum voltage at VDD: VSS -0.3V; (4)Max. voltage other pads: VDD +0.3V; (5)Min. voltage other pads: VSS -0.3V; (6)Max. junction temperature: +125℃; (7)Electrostatic discharge max. to MIL-STD-883C method 3015 against VSS: 4000V; (8)Electrostatic discharge max. to MIL-STD-883C method 3015 (only for pins ANT1 and ANT2) against VSS: 10000V; (9)Maximum Input/Output current on all pads except VDD, VSS, DVDD, DVSS, ANT1, ANT2, RDY/CLK: 10mA; (10)Maximum AC peak current on ANT1 and ANT2 pads 100 kHz duty cycle 50%: 300mA.
Features
Features: (1)Integrated PLL system to achieve self adaptive carrier frequency to antenna resonant frequency; (2)No external quartz required; (3)100 to 150 kHz carrier frequency range; (4)Direct antenna driving using bridge drivers; (5)Data transmission by OOK (100% Amplitude Modulation) using bridge driver.
Diagrams

| Image | Part No | Mfg | Description | ![]() |
Pricing (USD) |
Quantity | ||||
|---|---|---|---|---|---|---|---|---|---|---|
![]() |
![]() EM4095 |
![]() Other |
![]() |
![]() Data Sheet |
![]() Negotiable |
|
||||
| Image | Part No | Mfg | Description | ![]() |
Pricing (USD) |
Quantity | ||||
![]() |
![]() EM4005/4105 |
![]() Other |
![]() |
![]() Data Sheet |
![]() Negotiable |
|
||||
![]() |
![]() EM4006 |
![]() Other |
![]() |
![]() Data Sheet |
![]() Negotiable |
|
||||
![]() |
![]() EM4011-52FC10&33 |
![]() |
![]() MIC OMNI DIRECT 4.0X1.1MM -52DB |
![]() Data Sheet |
![]() Negotiable |
|
||||
![]() |
![]() EM4011-52FC10&33-G |
![]() |
![]() MIC OMNI DIRECT 4.0X1.1MM -52DB |
![]() Data Sheet |
![]() Negotiable |
|
||||
![]() |
![]() EM4015-46BC10&33 |
![]() |
![]() MIC OMNI DIRECT 4.0X1.5MM -46DB |
![]() Data Sheet |
![]() Negotiable |
|
||||
![]() |
![]() EM4015-46BC10&33-G |
![]() |
![]() MIC OMNI DIRECT 4.0X1.5MM -46DB |
![]() Data Sheet |
![]() Negotiable |
|
||||
(Hong Kong)











